各位老师:
根据学校教学工作安排,本学期期末考试将于2021年7月9日结束,请各位老师按照以下要求完成相关工作。
一、试卷评阅
请各位老师对照本通知中的附件1《成人抖音
试卷评阅细则》进行试卷评阅,注意细节,避免失误。(强调:用加分阅卷,不要用减分阅卷)
二、成绩录入
请任课教师在课程考试结束后的规定时间内提交成绩。
本学期成绩系统提交时间为:2021年5月8日9:00——7月13日24:00
成绩录入的路径如下:
本校老师请从“我的金科院”登陆进入教务系统。
外聘老师请进入金陵科技学院官网//www.adultdy.org/
在首页左下角 “专题网站”里点击进入“教务处”

进入教务处页面后,下拉页面在右边点击进入“教务管理系统”

在登陆页面输入用户名、密码、验证码,点击选中“教师”后登录进入。

用户名为教师职工号(工号可见教师本人的课程表右上角,如下图),初始密码为姓名拼音首字母+6个0。请老师及时更改密码,若老师不慎将更改后的密码遗忘,请联系教务处老师查询(电话86188805)。

进入“成绩录入”,点击相应课程:

课程密码为0,点击“确定”

进入成绩录入界面

成绩录入时请注意:
1.比例分配
请参照本课程教学大纲里考核方式规定的比例分配。一般情况如下。
理论课比例分配:平时成绩占30%,期末成绩占70%;
实践课比例分配:平时成绩占40%,期末成绩占60%;
翻转课堂、教学改革试点等课程,以申报材料中明确的比例为准。
平时成绩与期末成绩记分比例有变动的应提前报开课学院(部)批准,不得随意修改。
2.老师只需录入“平时成绩”和“期末成绩”,系统会自动按比例折算成总评成绩。平时成绩、期末成绩一律采用百分制计分(毕业实习、毕业论文除外)。
3.特殊情况的学生,请在备注栏如实选择录入。

其中,已被批准“缓考”的学生,成绩栏内应选择 “缓考” 录入。详情请见附件3《20-21-2成人抖音
学生缓考审批情况统计表》。个别特殊和紧急情况的缓考手续会滞后于考试,任课老师在录入成绩时若有疑问请联系教务熊杜宁(电话18913806346)核实。
“免修”的学生,教务处老师已从教务管理系统中删除了该课程所有免修学生的记录。本学期免修详情可见附件4《20-21-2成人抖音
学生免修情况一览表》。
“缺考”、“作弊”、“取消考试资格”的学生,成绩栏内应如实选择录入。考场违纪学生的成绩,请按教务通知的内容记录,切勿自作主张。在全程考勤的情况下,学生无故缺课累计超过该门课程学期总学时数的1/3时(在抽查考勤情况下,三次抽查无故未到课的学生),不得参加该课程考核,该课程成绩以“取消考试资格”记录。
休学、赴国外(境外)交流等学籍异动情况的学生,成绩请选择录入“无此学生”。详情请见附件5:《20-21-2成人抖音
学生学籍异动情况一览表》。
4.特别提醒:成绩未经检查、确认无误前,不要点击“提交”,可反复点击“清空总评”和“保存”。确保成绩无误后再点击“提交”。
请任课老师规范录入、及时保存、仔细核对无误后慎重提交。成绩提交后任课教师无法修改。万一发生提交错误,请QQ私聊熊杜宁提供以下信息,学院汇总后统一反馈给教务处,系统放开后方可重新提交。(注:教务处非上班时间不办公)

5.提交成绩后,请点击右下角 “输出打印”按钮,跳出如下窗口。

“格式二”为成绩单,“格式三”为试卷分析。
三、材料上交及操作流程

(一) 需装订入试卷册的相关材料
按照《试卷封面》后面所罗列的顺序依次整理为:
1.考场情况登记表(A4纸),1份,即考试时的学生签到表。要求:有学生本人签名(或打勾);“考场情况说明”栏如实填写考场秩序等情况;特殊情况(如缺考、缓考、取消考试资格、作弊等)亦在“考场情况说明”栏注明;“主考签名”、“副监考签名”栏有监考教师签字,右下角日期应与左上角打印的考试日期一致。
2.试卷评阅登记表(A4纸)(请见附件2),1份,要求阅卷教师将表中的“任课教师”、“题号”、“评阅人”、“合分人”四栏逐项签名。“复核人”一栏空着不填。
3.学生成绩单(A4纸),3份。从教务管理系统中使用A4纸打印“格式二”,须以行政班为单位打印(包括方向课、专业任选课、重修、补修等等),只有校公选课可集中在同一页面中打印。
请先点击“班级名称”下拉菜单里的行政班名称,再点击“打印”按钮。建议老师先保存再打印,一式三份(1份装入试卷册内,2份另交教务)。
示例如下(该课程为方向课,该班只有6人选择此方向课程):

打印出的成绩单,总评栏成绩不及格的分数请用红笔圈出。
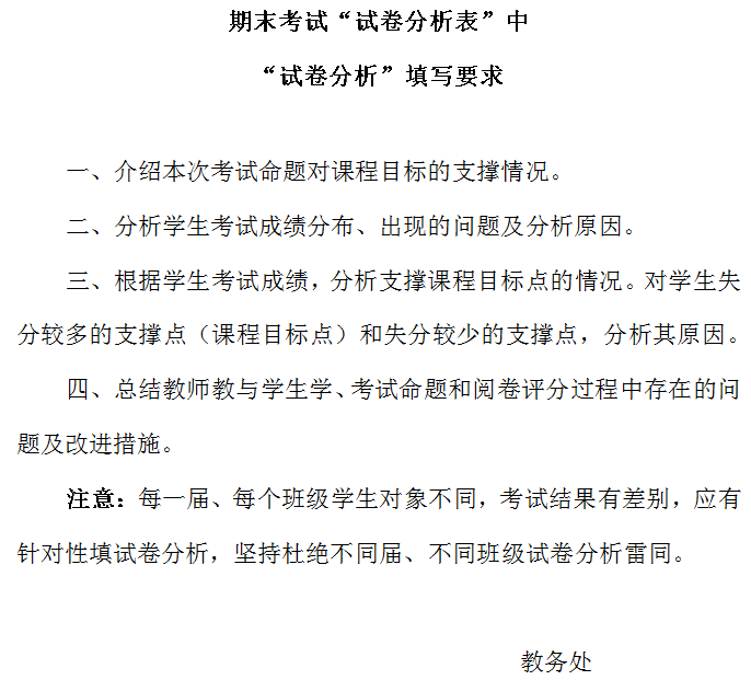
4.试卷分析表(A4纸),从教务管理系统中选择 “格式三” 打印,一式两份(在上方空白处注明班级后,1份装入试卷册,1份另交教务存档)。
有考试的课程需打印此表(非考试课程则无需打印)。非方向课,请按照行政班打印;方向课可按照教学班打印,如果试卷太厚,也可以按照行政班打印。班级名称不选具体行政班,则为教学班。
教师须在“试卷分析”一栏中需详加分析,具体要求请见下图教务处通知。
“组卷形式”一栏选择填写“试卷库”、“集体命题”、或“独立命题”。此表所有项目必需填写(或勾选),也即下图中用红笔圈出的部分均需填写。


成绩单与试卷分析表中需要教研室主任、系主任签字的地方可以空着不签,最后由教务统一组织系主任签字。
5.标准答案(A4纸),1份(教务提供有教学院长签字的标准答案)。
6.空白试卷(A3纸),1份。
7.学生答卷以班级为单位按考场情况登记表先后顺序(小号在上,大号在下)排列答题纸。
(二) 需要单独上交的材料
1.点名册该程序应于学期初开课前完成。打印途径:登陆教务管理系统,点击下拉菜单“信息查询”中的“选课情况”,输出打印,平时记录可手写、亦可打印。点名册上最少含有5次记录,内容可以涵盖学生的考勤情况、作业得分、课堂表现、回答问题等记录。)
2.成人抖音
试卷交接记录单1份,该表随试卷交接并签字,最终由任课教师随考试材料一起上交。
3.学生成绩单2份,请参考上文中关于成绩单的说明。
4.试卷分析表1份,请参考上文中关于试卷分析表的说明。
5.作业本选优秀的作业上交3本,如为电子格式请交打印稿,使用《作业本装订封面》(教务提供)。方向课按教学班为单位选取3本,非方向课按行政班为单位分别选取3本。
6.大作业非线下笔试科目的考核材料简称为“大作业”。所有学生的大作业需全部上交,以行政班为单位(若方向课可按教学班为单位),按学号排序,上附填写好的《作业本装订封面》,用绳子捆绑好交教务存档(教务提供塑料绳)。
7.重修、补修学生的试卷
请单独上交给教务熊杜宁,无需填写试卷封面、无需打印试卷分析表、无需上交作业本。需要的材料有:考场情况登记表、标准答案、空白试卷、学生答卷、成绩单3份(按行政班打印)。
(三)关于试卷册内材料的补充说明
1.《试卷封面》,需完整填写相关信息。院(部)栏:填“成人抖音
”,若教学班为H会计学,请填“国际教育学院”。教学院长(主任)栏:暂空。
2.请按照《试卷封面》背后所列的顺序,排列整理好并用夹子(教务提供)固定试卷册,无需装订(学校统一组织胶装)。
3.试卷需以行政班级为单位分开装册。若该课程为方向课,可按教学班装册(若试卷太厚,亦可按照行政班装册)。
(四)实践环节材料上交
实践环节,只需上交点名册(1份)、成绩单(2份)给教务。其他材料请按实训中心相关通知要求上交至北区科技园3号楼209实训办公室。
(五)材料上交时间、地点、对接人
材料上交时间:
1.12-16周考试的老师,请于2021年6月25日(第17周周五)16:00前上交全部考核材料;
2.17-18周考试的老师,请于2021年7月09日(第19周周五)16:00前上交全部考核材料。
材料上交地点:
北区科技园3号楼412教务办公室
材料上交对接人:
1.会计、金融、管理系、公选及补修(重修)材料:熊杜宁18913806346,孙国丽18913805958。
2.物流、贸易系:嵇坚18913805110。
提醒:为避免人多排队或对接人临时有事不在,请老师们来前电话联系。
本通知对象包括所有任课教师(含内外聘教师)。
感谢各位老师的配合和支持!
附件1:《成人抖音
试卷评阅细则》
附件2:《金陵科技学院试卷评阅登记表》
附件3:《20-21-2成人抖音
学生缓考审批情况统计表》
附件4:《20-21-2成人抖音
学生免修情况一览表》
附件5:《20-21-2 成人抖音
学生学籍异动情况一览表》
成人抖音
2021年6月17日